上海多区发布进口HPV疫苗、重组带状疱疹疫苗接种惠民活动
参与此次接种惠民活动的疫苗。“上海杨浦”微信号 图
此前,上海医健卫生事务服务中心在上海药品集团采购(GPO)服务网发布了《本市部分非免疫规划疫苗接种惠民活动将于2025年11月20日启动》的消息:为响应政府号召,践行企业社会责任,相关疫苗企业将在我市面向适龄人群分别开展进口九价HPV疫苗、重组带状疱疹疫苗及进口双价HPV疫苗接种的惠民活动。
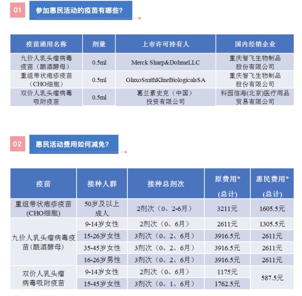
上述消息显示,纳入惠民活动的疫苗为默沙东生产的九价人乳头瘤病毒疫苗,以及GSK(葛兰素史克)生产的双价HPV疫苗、重组带状疱疹疫苗(CHO细胞)。
此次惠民活动对接种时间作了具体要求:其中,针对九价HPV疫苗,自活动开始之日起至2026 年9月30日,在本市各接种点完成第1剂次九价HPV疫苗接种,且在2027年3月31日前,在本市同一接种点完成全程接种的适龄人群,可享受最后1剂次免费政策。
针对双价HPV疫苗,不同年龄段实施不同惠民优惠活动,对于 9-14 周岁的女性,自活动开始之日起至 2025年12月31日,在本市各接种点完成第1剂次双价HPV疫苗接种,且在2026年7月31日前,在本市同一接种点完成全 程2剂次接种的,享受第2剂次疫苗免费;对于15-45 周岁女性,自活动开始之日起至2025年12月31日,在本市各接种点完成第1剂次双价HPV疫苗接种,且在2026年7月31日前,在本市同一接种点完成全程3剂次接种的,享受第2、3剂次疫苗免费。
而针对重组带状疱疹疫苗,自活动开始之日起至2026年6月30日,在本市各接种点完成第1剂次重组带状疱疹疫苗接种,且在2026年12月31日前,在本市同一接种点完成两针次全程接种的50周岁及以上人群,可享受第2剂次免费政策。
从目前多个区发布的疫苗接种惠民活动信息来看,部分区如嘉定、静安,参与此次活动的疫苗有进口九价HPV和重组带状疱疹疫苗,而部分区如杨浦,除了进口九价HPV和重组带状疱疹疫苗外,还有进口双价HPV疫苗。从启动时间来看,因每个区筹备工作有先后,启动惠民活动的时间也不一样,其中静安区将于12月8日正式启动,而嘉定、杨浦、徐汇等区目前已经可以预约接种。此次惠民活动预约接种方式有三种:一是通过微信公众服务号“上海健康云”中的“云功能”“智慧接种”服务预约;二是通过微信小程序“健康云Pro”里的“智慧接种”预约;三是通过各接种门诊进行线下预约。
有网友咨询:非上海户口的外地老人可以来上海接种带状疱疹疫苗吗?对此,徐汇疾控部门在其微信公众号中答复称:不限户籍。
